2024-2030全球与中国汽车美容产品市场运营态势及投资风险展望报告2023年全球汽车美容产品市场销售额达到了46.42亿美元,预计2030年将达...
九游娱乐:2024年中国汽车后市场行业市场前景预测研究报告(简版)
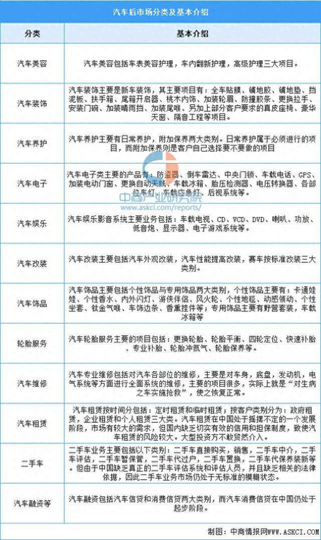
中商情报网讯:汽车后市场是和汽车市场可以平分秋色的大市场,截至2023年底我国民用汽车保有量达到3.36亿辆,巨大的换新空间将释放万亿级市场规模潜力...
九游娱乐:域见科技发现未来:丝域养发2024品牌发布会圆满落幕
6月30日,“域见科技,发现未来”丝域2024年度品牌发布会在上海盛大召开。CPE消费与零售投资部投资董事耿嘉琦先生、丝域养发首席执行官张舒先生、品...
九游娱乐:国产激光雷达领跑市场2024年持续加速上车
国海证券近日发布北交所&新兴成长行业周报:国产激光雷达领跑市场,2024年持续加速上车。 1)2023年国产激光雷达全球市占率84%,20...
九游娱乐平台:2024北京车展合资品牌篇:继续深耕中国市场加速布局智能电动赛道
央广网北京5月6日消息(记者 姜鹏)2024年4月25日,暌违四年,以“新时代,新汽车”为主题的2024(第十八届)北京国际汽车展览会(以下称“北京...
